本文目录一览:
- 〖壹〗、太原、阳泉、晋中平遥疫情防控最新通报
- 〖贰〗 、均为境外输入、波及农村地区!国家卫健委通报近期聚集性疫情情况
- 〖叁〗 、北京 、上海:疫情最新通报!
太原 、阳泉、晋中平遥疫情防控最新通报
出门全程戴口罩,不聚集 ,不扎堆,尽量减少前往人员聚集性和封闭性场所活动,严格遵守有关防控规定 ,按照要求及时主动参加核酸采样,配合疫情防控管理 。晋中市平遥县 有序解除静态管理 自2022年11月18日8时起,县域(卜宜乡全乡和所有高风险区除外)解除静态管理 ,实行解封不解防,严格落实低风险区“个人防护、避免聚集”的管控措施。

当日治愈出院28例(大同市平城区7例 、大同市云冈区6例、大同市浑源县1例;阳泉市城区1例、阳泉市平定县2例;晋城市陵川县1例;晋中市平遥县1例;忻州市繁峙县1例;吕梁市离石区4例 、吕梁市文水县4例)。

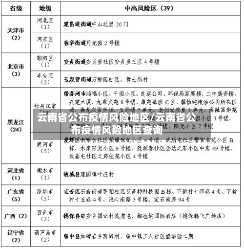
山西省有疫情的城市有吕梁、忻州、太原、晋城 、阳泉、临汾、晋中 、运城 。截止2022年11月11日吕梁、忻州、太原 、晋城、阳泉、临汾 、晋中和运城,均有疫情。
阳泉市市各景区陆续主动闭园,根据新冠肺炎疫情防控现状和各景区建设改造的实际情况 ,阳泉市各景区纷纷主动闭园。1月8日起,各旅游景点暂停接待游客,恢复营业时间 ,另行通知 。
山西省交通运输管理局运政热线:0351-96566 信息查询方式: 请大家在微信公众号中搜索“FM880山西交通广播,加关注后发“高速 ”两字,即可随时查询全省高速路况。
022年12月13日0-24时 ,山西省新增无症状感染者277例(阳泉市平定县62例;晋城市泽州县6例;朔州市朔城区1例;运城市盐湖区8例;忻州市忻府区165例、忻州市原平市1例;临汾市尧都区6例、临汾市浮山县2例 、临汾市侯马市24例;吕梁市交口县2例)。
均为境外输入、波及农村地区!国家卫健委通报近期聚集性疫情情况
聚集性疫情特点 均为境外输入:2020年12月以来,北京、四川 、辽宁、河北、黑龙江等地发生的聚集性疫情,均由境外入境人员或被污染的冷链进口物品引发。隔离场所管理不规范 、接触进口冷链物品的工人防护不到位等是重要原因 。
月30日0—24时 ,31个省(自治区、直辖市)和新疆生产建设兵团报告新增确诊病例37例,均为境外输入病例。具体分布如下:云南:22例上海:4例广东:4例福建:2例四川:2例北京:1例天津:1例山东:1例其他关键数据补充死亡与疑似病例 当日无新增死亡病例。新增疑似病例1例(境外输入,在上海) 。
月10日0—24时 ,全国新增确诊病例11例,均为境外输入,无新增死亡和疑似病例。具体数据及分析如下:新增确诊病例情况新增确诊病例11例,均为境外输入 ,分布在上海(6例)、广东(3例) 、天津(1例)、福建(1例)。无新增本土确诊病例,表明国内本土疫情传播风险较低 。

北京 、上海:疫情最新通报!
〖壹〗、管控措施:所有病例均已转至定点医院,开展流行病学调查并按要求落实管控措施。上海疫情情况 新增本土病例:6月14日0时至24时 ,上海新增13例本土确诊病例和2例无症状感染者。确诊病例:含1例由既往无症状感染者转归,10例在隔离管控中发现,2例在风险人群筛查中发现 。无症状感染者:1例在隔离管控中发现 ,1例在风险人群筛查中发现。
〖贰〗、月9日0时至24时,北京新增本土7例确诊病例和1例无症状感染者,上海新增本土6例确诊病例和5例无症状感染者。具体通报情况如下:北京本土病例 确诊病例:新增7例本土确诊病例 ,分布区域如下:现住西城区银锭桥胡同,6月9日诊断为确诊病例 。现住朝阳区劲松五区,6月9日诊断为确诊病例。
〖叁〗 、截至北京时间4月12日10时 ,上海新增本土确诊病例52例,美国累计新冠死亡人数超过2万例。 以下是具体疫情数据及分析:国内疫情情况总体新增数据:国内大陆地区新增确诊病例99例,其中境外输入病例97例,本土病例2例(未明确具体地区);港澳台地区新增14例。
〖肆〗、上海:4例 吉林:2例 广西:2例 北京:1例 云南:1例 总计:61例 输入性病例情况 新增境外输入确诊病例6例 ,无症状感染者79例,均来自境外输入,未引发本土传播 。数据来源:国家卫健委官方通报(6月5日0—24时)。
〖伍〗、港澳台地区通报确诊病例 累计确诊:32493例。香港特别行政区:13679例(出院12753例 ,死亡213例) 。澳门特别行政区:79例(均已出院)。台湾地区:18735例(出院13742例,死亡851例)。此次通报显示,本土疫情集中在浙江、天津 、北京、黑龙江和河南等地 ,境外输入病例仍以上海、广东为主 。
〖陆〗 、月16日0—24时,国家卫健委通报新增本土确诊病例1226例、无症状感染者1206例,具体数据及分布如下:本土确诊病例(1226例)吉林省:742例吉林市455例、长春市268例 、四平市11例、延边朝鲜族自治州6例、松原市2例。福建省:99例泉州市92例 、厦门市5例、三明市1例、宁德市1例。








