本文目录一览:
- 〖壹〗、不能出货了?UPS、DHL紧急暂停部分国家进出口服务!
- 〖贰〗 、快递哪里不能发货?
- 〖叁〗、最近杭州快递发不了?
- 〖肆〗、快递最新停发地区名单
不能出货了?UPS 、DHL紧急暂停部分国家进出口服务!
UPS、DHL等物流公司确实因欧洲疫情影响紧急暂停了部分国家的进出口服务,物流时效和成本也受到显著影响。具体政策及影响如下:UPS:暂停部分地区服务:因欧洲新冠病例增加 ,UPS对意大利部分邮编地区暂停收发服务,其他国家/地区派送也可能延误 。出货前需确认收货人所在地区是否为疫情区,否则货物会被退回。

DHL与UPS:这两家世界物流巨头已根据疫情形势 ,暂停了部分国家的进出口服务,并调整了部分国家的出口重量限制。这是为了保障物流网络的稳定性和员工的安全 。法国快递企业:受法国疫情防控等级升级的影响,部分快递企业如Mondial Relay和DHL入股的Relais Colis关闭了合作网点并暂停了投递工作。

例如,在线商城Etsy计划从8月25日起 ,暂停在澳大利亚、加拿大和英国的国内邮政服务中为发往美国的包裹提供运输标签服务,并建议托运人选取支持提前缴纳关税的承运商(如UPS 、FedEx)。世界快递公司的应对措施DHL等世界快递公司因美方未明确关税征收指引,暂停接收新的赴美小包裹。


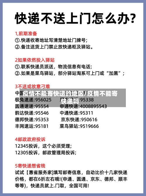
快递哪里不能发货?
哈尔滨快递近来部分区域不能发货 。具体情况如下:寄往哈尔滨:大庆市、哈尔滨市、鹤岗市 、牡丹江市、佳木斯市的部分网点已经暂停服务 ,因此这些地区的快递可能无法发货。从哈尔滨寄出:同样,大庆市、哈尔滨市 、鹤岗市、牡丹江市、佳木斯市的部分网点也已暂停服务,意味着从这些地区发出的快递也会受到影响。
快递北京市 、天津市、河北省、新疆、内蒙古 、黑龙江、吉林省、山西省 、陕西省 。不能发货。这些地区受疫情原因不能发货 ,但是可以收件,收取快递时要做好消毒和个人防护。收快递的注意事项 收取快递时,应准备好消毒用品 ,佩戴口罩,可以戴手套 。尽量将快递放至固定地点无接触交接。
拼多多想设置不发货的地区,可以在物流工具里去设置区域 ,其次,可以在聊天窗口页面和主商品展示页面标注无法发货的区域,这样用户看到后也就不会下单,毕竟 ,不是所有的地区都可以设置不发货。
有些地区快递暂时不能发货,像是广东,陕西 ,香港,上海这些疫情比较严重的就不能发货 。快递不发货地区 受疫情影响,现在很难说哪些地方可以正常收寄 ,不是寄出地有疫情,就是目的地有疫情,甚至中转地有疫情。一般以系统下单为准 ,能预约下单就表示可以寄出,如果不行就表示不能寄。
您所在的地区快递不发货的原因可能有以下几点: 疫情原因,部分地区可能因疫情原因无法发货 。即使疫情结束 ,由于收货地区的管控要求不同,仍可能无法发货。 您所在的地区可能是偏远地区,如新疆、宁夏、西藏等地,这些地区可能因地理位置偏远而难以发货。
最近杭州快递发不了?
〖壹〗 、杭州并非所有快递都无法寄送 ,能否邮寄以寄件地和收发地的当地网点为准,近来杭州无疫情影响地区的快递均正常派送。具体说明如下:杭州本地寄递情况:在杭州无疫情影响的地区,快递服务均正常开展 ,寄件和收件都不受影响 。
〖贰〗、原因:物流信息未更新:可能由于物流信息系统未及时更新,导致显示的物流信息停留在杭州中转部。中转站积压:杭州中转站可能存在大量待处理的包裹,导致你的包裹暂时无法继续运输。特殊情况:如天气原因、交通管制 、设备故障等也可能导致包裹停滞 。
〖叁〗、杭州并没有不能寄快递的情况。但在某些特定情况下 ,可能会暂时影响快递服务,具体原因如下:特殊情况下的快递服务调整 在节假日或大型促销活动期间,由于快递包裹数量急剧增加 ,部分快递公司可能会根据自身运营能力和实际情况,暂停部分区域的快递收件服务,以确保其他正常区域的快递配送效率和时效性。
〖肆〗、杭州并没有不能寄快递的情况 。杭州作为中国的电子商务中心之一 ,快递业务是非常活跃的。但是,在某些特定情况下,可能会暂时影响某些地区的快递服务。以下是可能的原因分析:特殊情况下的快递服务调整 在某些特定的节假日或者大型促销活动期间,由于快递包裹数量的急剧增加 ,杭州的快递业务量也会相应增大 。
〖伍〗 、杭州极兔快递服务暂停运营的原因可能有以下几点: 在高峰期间,例如交通拥堵等情况可能导致快递信息更新延迟,造成用户感受到快递服务的中断。 极兔速递在物流配送方面可能存在问题 ,导致部分买家对卖家表达了不满,这可能是服务暂停的一个因素。
〖陆〗、杭州极兔快递停运原因如下:有可能是遇到了高峰期,比如交通堵塞 ,导致快递信息迟迟不更新,所以我们的快递停运了 。极兔速递物流异常因为物流配送速度的问题,有买家找卖家抱怨过。
快递最新停发地区名单
停发地区名单包括:上海、福建泉州部分区域、云南弥勒县等地区。其他地区也可能受到影响。具体解释如下:首先 ,新冠疫情是导致快递停发的主要原因之一 。随着疫情的扩散和防控措施的不断升级,部分地区的快递业务可能会受到一定的影响。
打开微信,搜索申通快递小程序在微信搜索栏输入“申通快递 ” ,进入官方小程序。进入用户中心,找到在线客服入口在小程序首页或个人中心页面,通常可找到“在线客服”或“联系客服”选项,点击进入对话界面 。
快递停发地区查询最新名单涉及安徽 、福建、广东等29个省份的部分地区。以下是具体详情:主要涉及的省份 全国范围:截至11月1日 ,全国共有3228个末端网点因疫情管控暂停派送,涉及安徽、福建 、广东、河南、内蒙古自治区 、重庆等29个省份。
近来圆通快递的停发地区主要涵盖以下区域:新疆、西藏、青海等偏远地区以及其他受到疫情影响的地区 。具体停发情况可能根据时间变化,请关注圆通快递官方网站或询问客服获取最新信息。









